Daha yüksek erişilebilirlik modunu aç
Daha yüksek erişilebilirlik modunu kapat
T.C. TARIM VE ORMAN BAKANLIĞI
İSTANBUL ZİRAİ KARANTİNA MÜDÜRLÜĞÜ
Görme Engelli
×
  • Ana Sayfa
  • KURUMSAL YAPI
    HAKKIMIZDA
    MÜDÜR
    MÜDÜR YARDIMCISI
    DÖNER SERMAYE
    TEŞKİLAT YAPISI
    ORGANİZASYON ŞEMASI
    TARİHÇE
    GÖREVLERİMİZ
    MİSYON VİZYON
    HİZMET STANDARTLARI
    KALİTE POLİTİKAMIZ
    İNSPEKTÖR
    ULAŞIM HARİTASI
    BÖLÜMLER
  • LABORATUVARLAR
  • E-HİZMETLER
    EBYS BELGE DOĞRULAMA
    E-İNSPEKTÖR
    TARIM BİLGİ SİSTEMİ (TBS)
    BSS DOĞRULAMA SİSTEMİ
  • FAALİYETLER
    İHRACAT KONTROLLERİ
    İTHALAT KOTROLLERİ
    TRANSİT KONTROLÜ
    GEÇİCİ BOŞALTMA
    RUHSATLANDIRMA VE DENETİM ÇALIŞMALARI
    EĞİTİM FAALİYETLERİ
  • YAYINLAR
    2026 YILI BİRİM FİYATLAR
  • BASIN
    BİLGİ BANKASI
    • MEVZUAT
    • DIŞ BAĞLANTILAR
    • ISPM-15 ISIL İŞLEM FİRMALARI
    • FÜMİGASYON FİRMALARI
    EPPO
  • İLETİŞİM
Skip Navigation Linksİstanbul Zirai Karantina Müdürlüğü > Menu

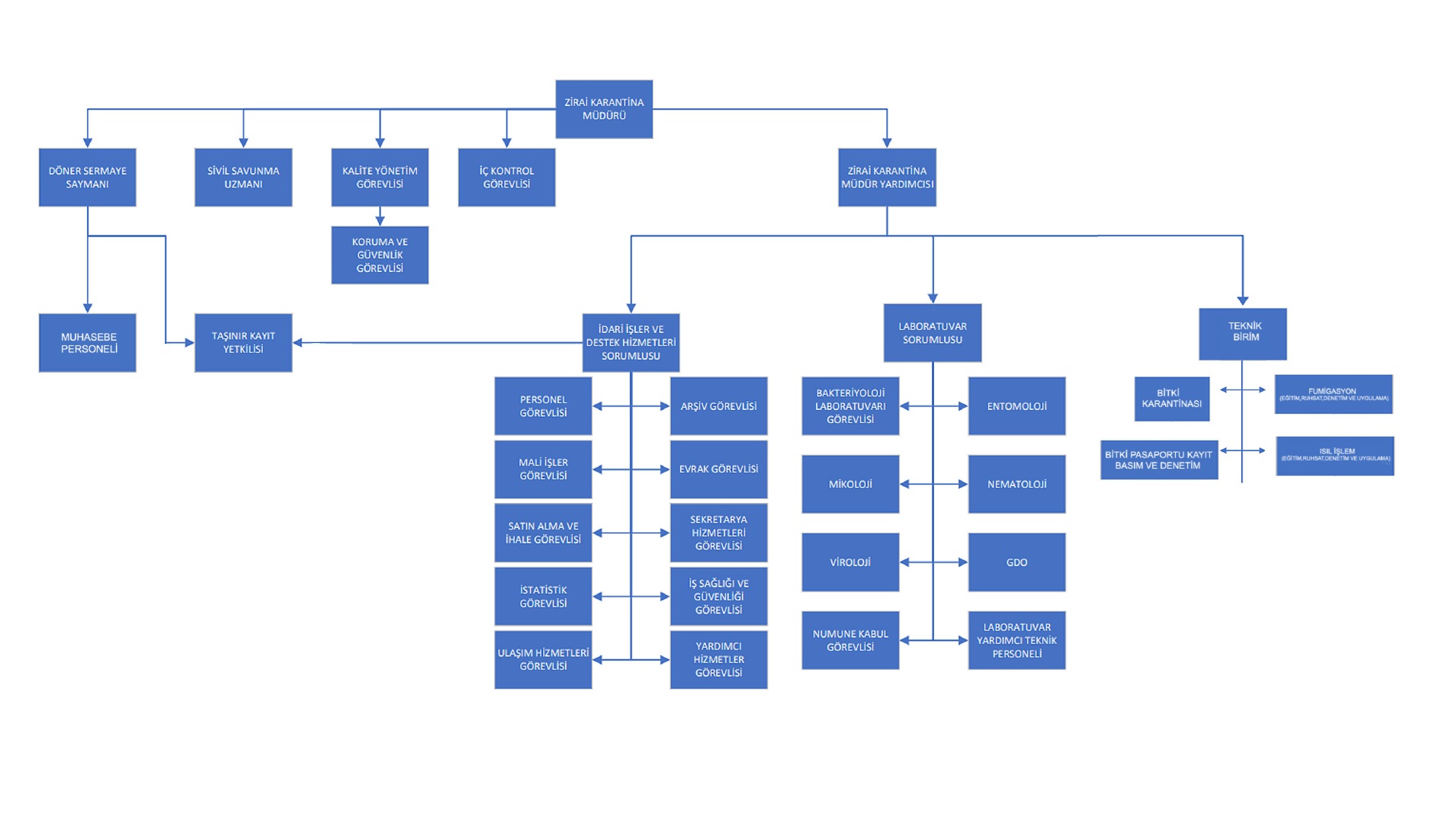
Teşkilat Yapısı

​​​
İSTANBUL ZİRAİ KARANTİNA MÜDÜRLÜĞÜ ORGANİZASYON ŞEMASI

Ek Dosyalar

  • organizasyon şeması 194 KB

İLETİŞİM

    İstanbul Zirai Karantina Müdürlüğü
  • Adres : Yeşilköy Mah. Havaalanı Cad. No:5/1 (Atatürk Havalimanı THY Turkish Airlines Binası Bitişiği) 34149 Bakırköy/İSTANBUL

  • Telefon : 02124700234

  • Faks : 02124729494

  • E-Posta : istanbul.zkm@tarimorman.gov.tr

  • KEP : tarimveormanbakanligi@hs01.kep.tr

satis@tarimorman.gov.tr

sales@tarimorman.gov.tr

abuse@tarimorman.gov.tr

webmaster@tarim.gov.tr

abuse@tarim.gov.tr

hr@tarim.gov.tr

info@tarim.gov.tr

ik@tarim.gov.tr

contact@tarim.gov.tr

HIZLI MENÜ

  • Kullanıcı Girişi
  • Intranet
  • Bakanlık e-Posta
  • KVKK
  • Bilgi Güvenliği İhlal Bildirimi

ACİL NUMARALAR

  • 180 / Tarım İletişim Merkezi
  • 174 / Gıda Hattı
  • 112 / Orman Yangın

MOBİL UYGULAMALAR

©2025 Tüm hakları saklıdır. TÜRKİYE CUMHURİYETİ TARIM VE ORMAN BAKANLIĞI